新华社北京5月18日消息,中国科研团队近日在美国《科学》杂志在线发表论文说,他们发现了两种可有效阻断新冠病毒感染的人源单克隆抗体,有望用于抗新冠药物和疫苗的研发。
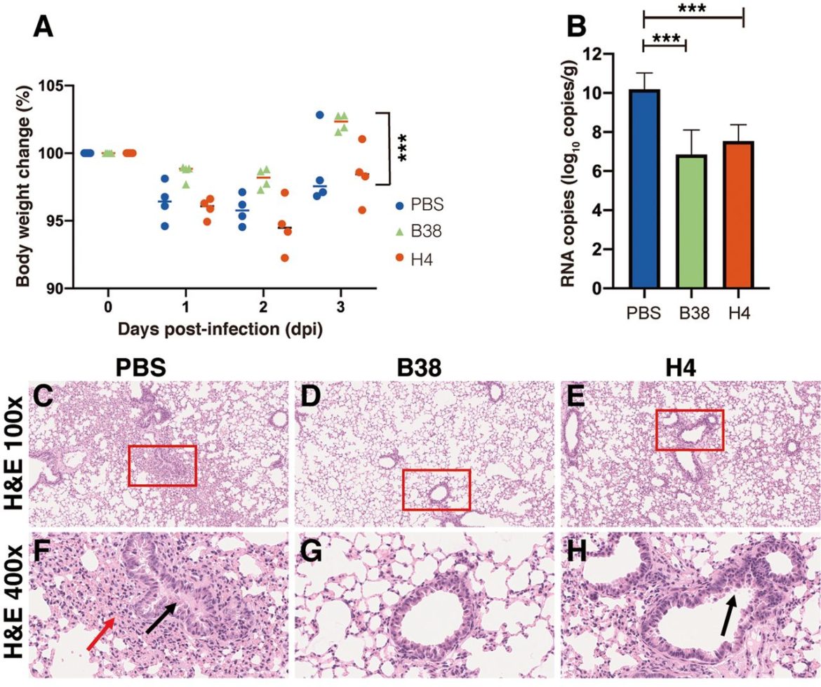
中国首都医科大学、中国科学院微生物研究所、中国科学院天津工业生物技术研究所、深圳市第三人民医院等多家单位参与这项研究。研究人员从一名新冠康复患者的外周血单核细胞中分离出4种人源单克隆抗体。实验显示,这4种抗体对新型冠状病毒均有中和能力。其中,分别被称为B38和H4的两种抗体能够阻断新冠病毒刺突蛋白的受体结合域与其受体“血管紧张素转化酶2(ACE2)”的结合。
此前多项揭示新冠病毒感染机制的研究表明,该病毒主要通过其表面刺突蛋白受体结合域与人体细胞上的ACE2结合实现感染。实验显示,B38和H4分别识别受体结合域的不同表位,小鼠实验证实了这两种抗体能降低感染小鼠肺部的病毒量,展现出了治疗效果。两种抗体还可被混合使用以便更有效抑制病毒感染。
研究团队进一步解析了新冠病毒刺突蛋白受体结合区域与B38形成的复合物结构,从而揭示了B38阻断病毒感染的分子机制。
研究人员介绍,最新研究表明,筛选到的两种抗体具有进一步被开发成治疗新冠病毒感染药物的潜力,并为疫苗设计提供了基础。目前两个抗体已在相关公司进行产品转化,未来有望用于新冠患者临床治疗。
备注:上述研究名为A non-competing pair of human neutralizing antibodies block COVID-19 virus binding to its receptor ACE2(https://science.sciencemag.org/content/early/2020/05/12/science.abc2241?rss=1)。